| 索引號 | 000014349/2020-00227 | 分類 | 市政府部門 |
|---|---|---|---|
| 發布機構 | 市衛健委 | 發文日期 | 2020-01-03 |
| 文號 | 無 |
一、總體情況
2019年,黃石市衛生健康委認真貫徹《中華人民共和國政府信息公開條例》,根據省、市政府關于政府信息公開的要求,結合衛生健康工作實際,扎實做好本部門信息公開工作。現將有關情況報告如下。
1.加強組織領導。根據工作分工,明確政府信息公開工作由分管辦公室的副職具體抓,明確了一名辦公室人員具體負責網站更新維護、政府信息公開專欄建設等工作,進一步壓實責任,形成了委主要領導負總責、分管領導各負其責、委辦公室牽頭負責、相關科室按照職責分工密切配合的工作格局,統籌推進政府信息公開工作。
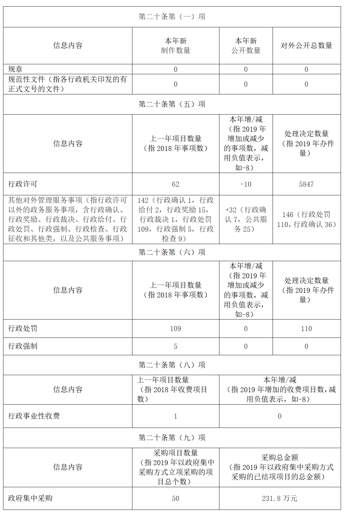
2.主動及時公開。我委執行政府信息公開保密審查工作機制,圍繞決策、執行、管理、服務、結果等重點環節依法、主動、全面、及時地做好信息公開。及時更新機關職能、機構設置、辦公地址、辦公時間、聯系方式、負責人等信息,結合行業特點,做好醫師資格考試違紀處理相關法律法規、醫療機構費用、生活飲用水監測、部門預算及決算等信息公開工作。截至2019年12月31日,未收到政府信息公開申請。
3.完善平臺建設。充分發揮“健康黃石”微信公眾號作用,及時推送衛生健康工作動態、宣傳科普健康知識等。將網站鏈接到國家衛生健康委、黃石市政府等網站,促進政務公開服務信息共享。
二、主動公開政府信息情況
2019年,我委網站主動公開政務動態信息959條,其中本單位工作動態信息92條,衛生單位動態信息81條;機構設置、政策法規、各類公文等信息94條;公示公告109條。重點信息方面,建議提案辦理結果22條,信用公示信息118條,水質監測數據365條,專題專欄78條。
第一時間通過微信公眾號公開政策性措施、重點工作、工作動態等,推送信息705條。

三、2019年收到和處理政府信息公開申請情況
截至2019年12月31日,我委未收到政府信息公開申請。

四、因政府信息公開工作被申請行政復議、提起行政訴訟情況
2019年,未因政府信息公開工作而被申請行政復議或被提起行政訴訟。

五、政府信息公開工作存在的問題及改進情況
一年來,我委政府信息公開工作雖然取得了一定進展,但在公開內容深度、公開時效性上還有待改進,為進一步增強網站的傳播力引導力,我委網站外鏈了“學習進行時”專欄,深入學習宣傳習近平新時代中國特色社會主義思想,加大對系統新媒體內容更新的督促檢查力度,規范新媒體信息發布工作。
六、其他需要報告的事項
2019年建議提案辦理情況已在網站專題專欄公開。